Warum wir mit einem MP3-Player das Rad neu erfunden haben

Warum wir mit einem MP3-Player das Rad neu erfunden haben
Im Juli erhielten wir eine Anfrage aus dem Friedhof Forum Zürich. Die Kuratorin plante eine Ausstellung, deren Herzstück eine Hörspielproduktion ist. Gesucht war ein MP3-Player, der «nichts kann».
Meine erste Rückfrage war ganz automatisch: Braucht die Welt 2025 wirklich noch einen MP3-Player?
Es hat doch jede:r das eigene Smartphone in der Tasche.
Die Antwort war simpel und direkt: Weil gerade das Smartphone das Problem ist. Es ist ein Tor zu allem – und damit auch zur ständigen Ablenkung. Eine Nachricht, eine Push-Notification, ein kurzer Blick ins Netz – und schon ist die Aufmerksamkeit weg. Das Friedhof Forum lädt seine Besucher:innen ein, eine Auszeit zu nehmen. Da passt das Smartphone nicht ins Konzept.
Die bisherigen MP3-Player im Einsatz waren schlicht ungeeignet: zu viele Knöpfe, blinkende Displays, verwirrende Menüs. Statt zum Hören einzuladen, lenkten sie ab und machten es Besucher:innen schwer, überhaupt in die Inhalte einzutauchen.
Damit war der Rahmen gesetzt: Ein Gerät, das radikal einfach ist. Keine Komplexität, keine Navigation, kein Display – sondern eine Einladung zum Zuhören.
Also machten wir uns auf die Suche. Doch der Markt gab nichts her. Für fest verbaute Audio-Installationen gibt es solide, frei programmierbare Lösungen. Tragbar und batteriebetrieben war die einzige Option ein komplexes Audioguide-System – und das konnte alles, nur nicht das, was wirklich gebraucht wurde.
Somit war der Fall klar – wir wagen den Schritt in eine neue, «alte» Produktkategorie:
Ein persönlicher, tragbarer Audioplayer, der den Inhalt in den Vordergrund rückt.

Ein radikal einfaches Hörerlebnis
Unser Player hat genau einen Zweck: Audio abspielen.
Keine Displays. Keine Menüs. Keine Ablenkung.
Damit er im Museum funktioniert, mussten wir die Anforderungen neu denken:
- Simple Bedienung: Play, Pause, Stop, Lautstärke – mehr braucht es nicht. Das Erlebnis soll so selbsterklärend wie möglich sein: Gerät in die Hand nehmen, Kopfhörer aufsetzen, Play drücken – los geht’s.
- Lange Akkulaufzeit: Die Player sind den ganzen Tag im Einsatz. Also muss die Batterie durchhalten, ohne dass jemand zwischendurch nachladen muss.
- Reduziertes Design: Keine Logos, keine Animationen, kein Schnickschnack. Der Inhalt steht im Vordergrund – nicht das Gerät.
- Einfaches Aufspielen der Inhalte: Die Mitarbeiter:innen des Museums sollen neue Inhalte ohne Hürden auf die Geräte laden können.
Diese bewusste Reduktion macht den Player verständlich für alle Altersgruppen, ohne Erklärung und ohne Einstiegshürde. Statt über die Bedienung nachzudenken, können Besucher:innen direkt in die Geschichte eintauchen.

Hardware-Entwicklung im Eiltempo
Von der ersten Anfrage bis zur Ausstellungseröffnung blieben gerade einmal acht Wochen. Für die Entwicklung eines komplett neuen Geräts ist das ziemlich sportlich.
Wir mussten gleichzeitig:
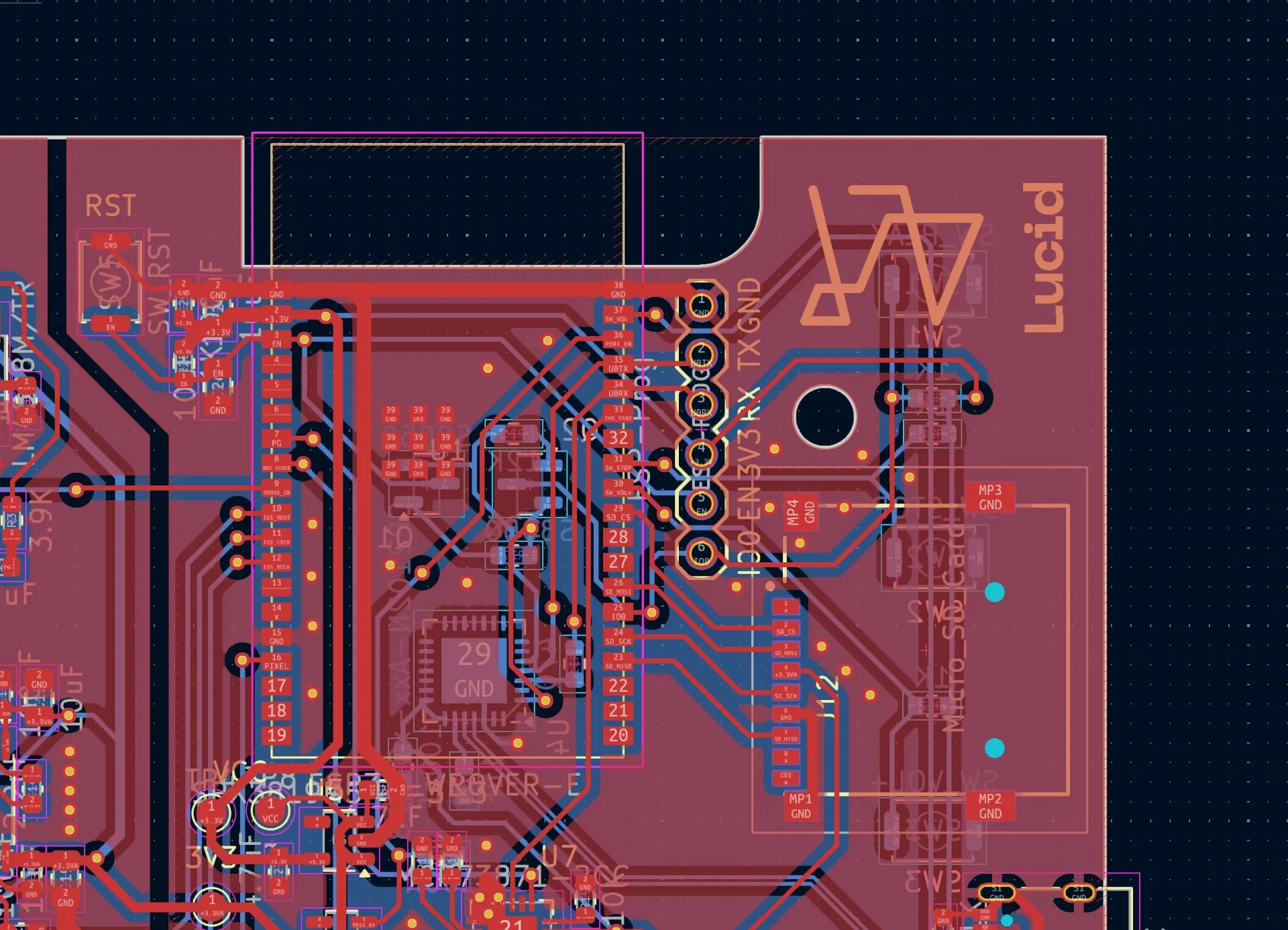
- Elektronik entwickeln: Ein eigenes PCB, optimiert für Akkulaufzeit, hohe Audioqualität und günstige Produktion.
- Software schreiben: Eine stabile Firmware, die sofort startet, Audio zuverlässig abspielt und mit den wenigen Buttons alle Funktionen abdeckt.
- Gehäuse designen: Robust genug für den täglichen Museumsbetrieb, angenehm in der Hand, und in einer Form, die das Gerät selbsterklärend macht.
- Produktion organisieren: Trotz Kleinstserie (10 Stück) mussten die Player hochwertig und kosteneffizient gefertigt werden.
Zum Glück haben wir im Team nicht nur all diese Kompetenzen, sondern auch die notwendigen Werkzeuge bei uns im Studio. Dank Rapid Prototyping mit 3D-Druck und Lasercutting konnten wir von Tag zu Tag neue Versionen in den Händen halten und testen.
Viele komplette Hardware-Revisionen waren nötig, bis alles stimmte: Haptik, Klangqualität, Akkulaufzeit, Robustheit. Jede Iteration hat das Gerät besser gemacht. Und auch wenn uns die Zeit im Nacken sass – am Ende stand ein Player, der Museumsalltag und Publikumstest gleichermassen besteht.

Potenzial für mehr
Auf den ersten Blick ist unser Player radikal simpel. Doch unter der Haube steckt mehr, als man sieht. Wir haben bewusst vorgesorgt, um in Zukunft auch komplexere Szenarien abdecken zu können.
- WLAN an Bord: Der Player ist vorbereitet, sich mit einem Netzwerk zu verbinden. Damit lassen sich dutzende Geräte zentral verwalten – Inhalte könnten über ein CMS aufgespielt, Updates automatisch verteilt, das Hörverhalten getrackt und sogar Live-Streams eingespielt werden. Für Museen bedeutet das weniger manuelle Arbeit und mehr Flexibilität.
- Bluetooth integriert: Der Player kann mit externen Geräten kommunizieren. Das eröffnet spannende Möglichkeiten: Besucher:innen könnten ihre eigenen Kopfhörer koppeln, oder Inhalte könnten über Beacons ortsabhängig ausgelöst werden.
- Nachhaltigkeit mitgedacht: Wir wollten kein Einweg-Gadget bauen. Durch modulare Bauweise und standardisierte Bauteile ist der Player reparierbar und anpassbar. Wenn sich Anforderungen ändern, muss nicht gleich die Hardware ersetzt werden.
Im Moment braucht es all das nicht – der Player erfüllt seinen simplen Zweck. Aber wir sind überzeugt: Ausstellungen, Museen und Kulturinstitutionen werden in den nächsten Jahren neue Formen von Audioerlebnissen ausprobieren. Mit unserem Player sind wir darauf vorbereitet.

Das Rad neu erfunden
Am Ende ist unser Audioplayer kein nostalgisches Retro-Gadget. Er ist ein radikal simples Werkzeug, das genau das tut, was gebraucht wird – nicht mehr, nicht weniger.
Wir haben gelernt: Manchmal erfindet man das Rad neu, indem man es wieder rund macht. In einer Welt voller «smarter» Geräte kann das dümmste Gerät das klügste sein.
Unser Audioplayer ist noch bis zum 9. Juli 2026 im Friedhof Forum in Zürich in der Ausstellung «Zehn Leben - Die Geschichte einer Stadt» im Einsatz.
Brauchst du einen Audioplayer, der nichts kann, ausser genau das richtige?
→ Kontaktiere uns